本网讯(梁思彦)在海拔3500米的青海格尔木南山口抽水蓄能电站的地下洞室中,一根根锚杆如同大山的“筋骨”,维系着洞室围岩的稳定与安全。
然而,高海拔、低温和复杂地质条件,让传统的锚杆注浆工艺面临严峻挑战——注浆的密实度波动大,大大影响质量优良率,成为制约工程质量的一大难题。为此,三峡集团所属三峡发展公司格尔木监理部创新创效班组决心为高原工程打造一副“强筋健骨”。
面对高海拔低温环境,班组引入科学的“正交试验法”,像调配精准的药方一样,对水泥砂浆的水灰比、灰砂比、减水剂掺量进行数次试验,最终找到了最适合高原工况的“黄金配比”,使砂浆流动性和强度显著提升。

▲ 图为班组成员在施工洞开展锚杆注浆工艺性试验,经无损检测,验证了配比的有效性。该实践创新为高寒、复杂地质条件下的锚杆施工提供可复制解决方案。
配比问题解决后,班组并未止步,而是进一步将目光投向施工全过程的精细管控。班组将看似粗放的锚杆施工,拆解为钻孔、清孔、注浆、插杆等精细工序,并编制成图文并茂的《高海拔地区锚杆注浆施工作业指导书》,对包括“注浆管插入孔底后退出80毫米再注浆”“插杆时应缓慢匀速并适当旋转”这样的细节都作了明确规定,让老师傅的经验变成了可复制、可量化的“标准动作”。

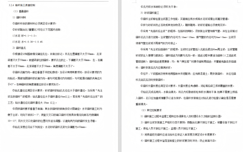
▲ 《高海拔地区锚杆注浆施工作业指导书》为同类项目提供技术参考,提升高寒地区电力水利工程支护可靠性,为青海清洁能源基地建设提供技术保障。图为该指导书内页。
班组还创新推出质量管理“积分制”和“红黑榜”,将检测结果与班组绩效直接挂钩,调动了施工人员的积极性,形成了“比学赶超”的质量竞争氛围。
一系列“神操作”下来,锚杆注浆优良率(密实度≥90%)从之前的78.7%大幅提升至91.2%,单根锚杆施工时间也显著缩短。这意味着,工程“筋骨”更强健,施工效率也更高。在第五届(2025)电力企业班组岗位创新创效优秀项目成果评选中,这一成果荣获了一级成果奖。
本文图片由三峡发展公司提供
编辑:任贤 李雷 卢西奥
发布日期:2025年12月18日
